重庆一市民投诉手机号过户被强加“霸王条款” :签20年协议、每月最低289元丨云投诉

封面区块链 该文章已上链 >

封面新闻 2025-04-08 19:35 741388

封面新闻记者 李茂佳

4月3日,重庆市民张先生向封面新闻“云投诉”称,他在将一个电信手机号码从自己公司名下过户到个人名下时,被重庆电信以该电话号码是“靓号”为由,要求签订一份“使用20年”的协议,同时,每月还要保证289元的最低消费以及预存6000元的话费。

张先生感到很不可理解,他认为这是电信公司的“霸王条款”,属于强制消费。重庆电信工作人员表示,“靓号过户的办理方式就是这样,目前已经是最优处理方案。”

办理手机号过户,被要求必须满足三个条件

张先生称,他在2000年左右购买了一个尾号为666的手机号码。2013年,他成立起一家房地产公司,就把自己及员工的电话号码一并转到公司名下,方便每月统一缴纳话费。

“当时我带着公司的营业执照和本人身份证,去大足电信营业厅顺利办理了过户手续,资费没有变化。”张先生说,到了今年3月份,自己的公司面临解散,他便打算将电话号码重新过户回自己的名下。

重庆大足电信营业厅。

令张先生没想到的是,当他再次去大足电信营业厅办理过户时,工作人员却告诉他,因为其手机号码是“靓号”,过户到个人名下需要满足三个条件:签订20年使用合同、每月最低消费289元以及预存一定额度的话费。

张先生认为这些过户条件是不平等的“霸王条款”。之后,他拨打重庆电信10000客服电话进行反映,客服人员回复称,尾号为666的手机号码属于“四级靓号”,如果办理过户,就需要重新签订为期20年的靓号协议,并且每月最低消费289元,另外还要预存6000元话费。

电信客服:办理“靓号”过户就得遵守相关条件

张先生表示,他完全无法接受电信公司的解释,并坚持认为,手机号当初既然可以不设条件地从自己个人名下过户到公司名下,现在也应该不设条件地过户回来。同时,他还说自己现在每个月的话费套餐费为239元,“费用并不低”。

随后,封面新闻记者也拨打了重庆电信的官方客服电话,询问张先生手机号过户情况,客服人员同样表示:“因为号码是一个‘靓号’,如果过户需新签订20年的靓号协议,并且最低消费289元一个月,另外需要预存6000元的话费。”

2024年11月,张先生去大足电信营业厅更换资费套餐时,被要求签署一份20年的“靓号”使用协议。

当记者询问为什么会有这些规定,以及依据是什么时,该客服人员表示,“‘靓号’的办理方式就是这种,这已经是最优处理方案。”

再继续询问时,客服人员始终没有正面回应,只表示,“目前来说我们核实了,这就是‘靓号’过户的规则,不好意思。”

随后,封面新闻致电重庆电信大足分公司公开电话,工作人员表示:“业务政策我不了解,我是负责综合这块的,你如果有疑问我让其他工作人员联系你做解释。”

该工作人员记录下了记者的联系方式,但截至发稿,大足电信方面并未再有任何回应。

律师:电信公司提出的要求或涉嫌违法违规

从法律角度来看,张先生的手机号过户时,电信提出的三项要求是否合法呢?

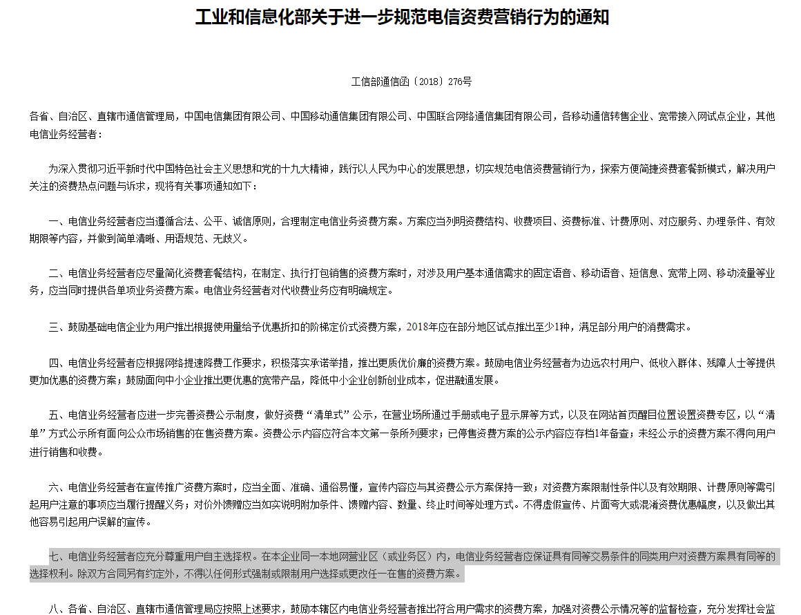
重庆雷力律师事务所高级合伙人刘小灿律师表示,工信部发布的《关于进一步规范电信资费营销行为的通知》第七条提到,“电信业务经营者应充分尊重用户自主选择权。在本企业同一本地网营业区(或业务区)内,电信业务经营者应保证具有同等交易条件的同类用户对资费方案具有同等的选择权利。”

工信部发布的《关于进一步规范电信资费营销行为的通知》。

“因此,根据工信部的相关规定,该事件中,电信公司的做法是不合规的,或涉嫌强制消费。”刘小灿律师表示。

重庆履成律师事务所律师尹明沁也认为,根据民法典第一百五十一条规定,一方利用对方处于危困状态、缺乏判断能力等情形,致使民事法律行为成立时显失公平的,受损害方有权请求人民法院或者仲裁机构予以撤销。

“在该事件中,电信公司疑似利用其优势地位进行不正当竞争,违反了民法典的公平原则。张先生可向当地通信管理局或工信部进行投诉。”尹明沁律师建议。

主管部门:如觉得有问题可进行申诉

记者向重庆市通信管理局办公室反映了张先生的遭遇,相关工作人员回应称:“如果觉得有问题,可以拨打12345投诉,或在重庆市通信管理局官方网站进行电信用户申诉,具体处理部门会答复是否合理合规。”

当记者进一步询问“靓号”过户是否有要求,以及是否有针对“靓号”的相关规定政策时,对方表示:“我也不是很清楚,建议您在重庆市通信管理局的官方网站上搜一下有没有相关政策文件。”

不过,记者在重庆市通信管理局官网上未查阅到关于手机“靓号”的相关政策文件。

记者又拨打了12345市民热线进行申诉,工作人员记录情况后表示:“我们会反馈到对应的管理部门,核实后会有专员联系您,一般在3—5个工作日。”

封面新闻“求助报料平台”


参与方式:


1

扫描下方小程序码,填写详细内容,即可求助、报料。


2

打开“封面新闻”客户端,点击底栏“求助报料”按钮,进入求助、报料页面。


3

可以私信封面新闻的官方微博、微信或抖音账号,发起求助、报料。


4

您还可以拨打热线028—86969110,进行求助。


封面新闻将24小时实时解答、跟进,并提供相关协助(为保护隐私,相关信息将会保密,请放心)。



评论 1

  • 10楼打冰 2025-06-06 发表于四川

我要评论

去APP中参与热议吧