扩散!成都知识产权案件管辖范围有调整

封面区块链 该文章已上链 >

封面新闻 2022-07-22 15:17 39788

封面新闻记者 宋潇 实习生 冯莲

7月22日,记者从成都市中级人民法院获悉,根据最高人民法院、四川省高级人民法院相关文件规定,成都中院发布了关于成都两级法院第一审知识产权案件管辖范围调整的公告。公告自2022年5月1日起实施。内容包括成都市中级人民法院管辖范围调整、基层法院管辖范围调整、上诉法院的确定调整、尚未审结案件的处理调整这四点。

第一,关于成都市中级人民法院管辖范围。

成都市中级人民法院管辖四川省范围内诉讼标的额为2亿元以下或者诉讼标的额在1亿元以下的涉外、涉港澳台及当事人一方住所地不在本辖区的第一审发明专利、实用新型专利、植物新品种、集成电路布图设计、技术秘密、计算机软件的权属、侵权纠纷以及垄断纠纷的第一审民事、行政案件;管辖成都市范围内有重大影响的第一审知识产权民事案件和重大、复杂的第一审知识产权行政案件;管辖成都市范围内诉讼标的额为50亿元以下的外观设计专利的权属、侵权纠纷以及涉驰名商标认定的第一审民事案件和对县级以上地方人民政府、海关所作的涉及知识产权的行政行为提起诉讼的第一审行政案件;管辖成都市范围内诉讼标的额为100万元(包含本数)以上50亿元以下的其他第一审知识产权民事案件。

第二,关于基层法院管辖范围。

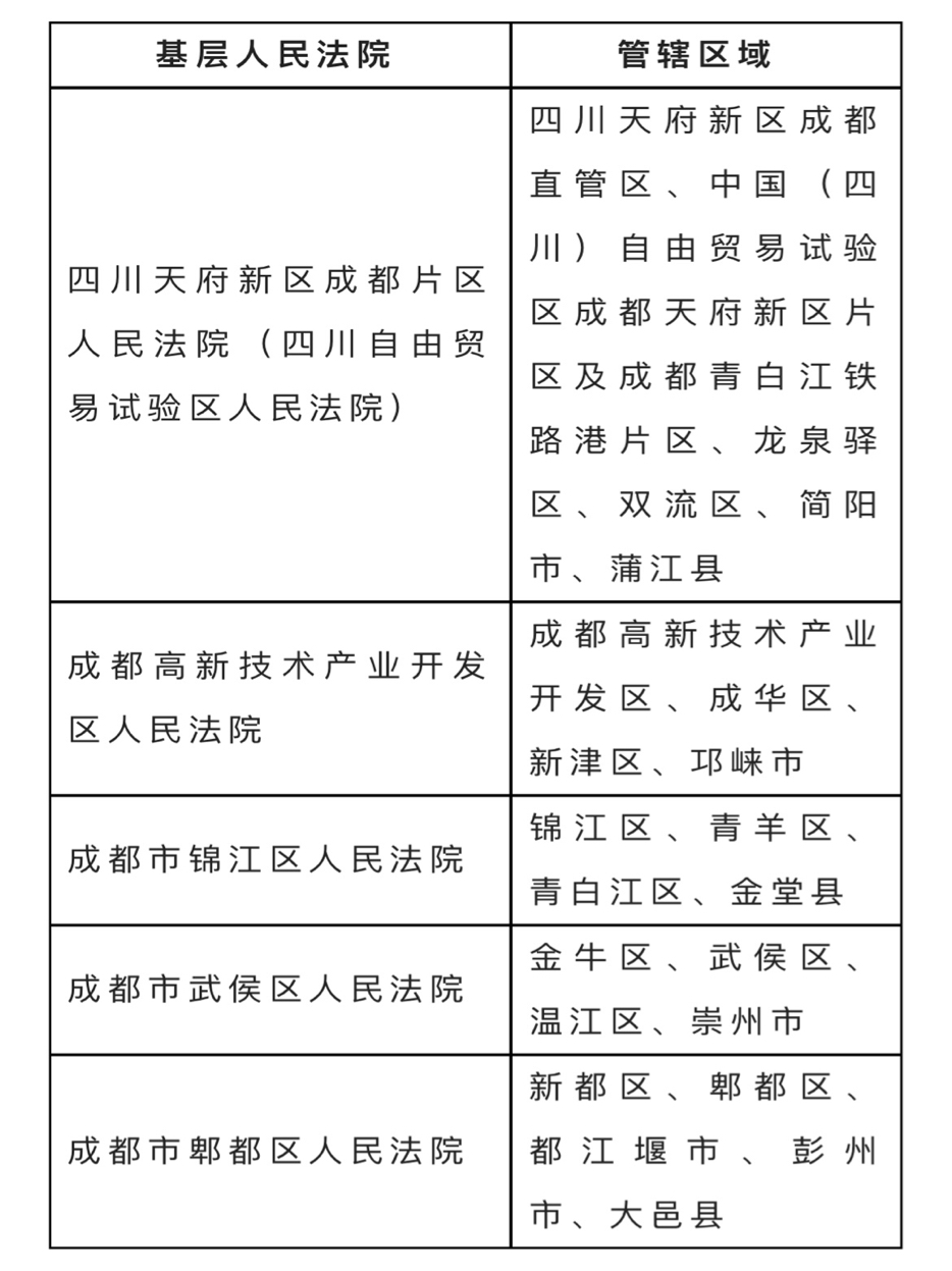
一是四川天府新区成都片区人民法院(四川自由贸易试验区人民法院)等5个基层人民法院跨区域集中管辖相应辖区内的第一审知识产权民事、行政案件(具体名单和管辖区域见附件),但是依照本公告由上级法院管辖的除外。

二是成都市辖区内应由基层人民法院受理的互联网域名权属、侵权及合同纠纷、互联网不正当竞争纠纷,由成都铁路运输第一法院集中管辖。

三是四川天府新区成都片区人民法院(四川自由贸易试验区人民法院)、成都高新技术产业开发区人民法院、锦江区人民法院、武侯区人民法院、郫都区人民法院管辖本辖区内的第一审知识产权刑事案件;四川天府新区成都片区人民法院(四川自由贸易试验区人民法院)根据“一案一指”的方式相对集中管辖天府检察院(四川自贸检察院)提起的其他行政区域的第一审知识产权刑事案件。

第三,关于上诉法院的确定。

成都市辖区内各基层人民法院审理的第一审知识产权民事、行政案件上诉于成都市中级人民法院;成都市中级人民法院审理的第一审发明专利、实用新型专利、植物新品种、集成电路布图设计、技术秘密、计算机软件的权属、侵权纠纷以及垄断纠纷的第一审民事、行政案件上诉于最高人民法院,审理的其他第一审知识产权民事、行政案件上诉于四川省高级人民法院。

第四,关于尚未审结案件的处理。

2022年5月1日前各法院已经进入诉前调解(先行调解)或者已经受理的案件,仍由该法院继续受理或审理。

最后,成都市中级人民法院提供了成都市管辖知识产权民事、行政案件的基层人民法院名单。


评论 0

  • 还没有添加任何评论,快去APP中抢沙发吧!

我要评论

去APP中参与热议吧