8天免费!国庆中秋假期四川这些路段易拥堵

封面区块链 该文章已上链 >

封面新闻 2025-09-26 19:54 120039

封面新闻记者 钟晓璐

今年中秋、国庆双节将至,大家探亲、旅游、购物出行需求旺盛,四川将迎来大客流、大车流高峰,假期实行高速公路小客车免费通行政策。9月26日,四川省公安厅交管总队结合近年国庆期间道路出行特点,对今年四川节日期间交通形势作出预判及提示。

记者了解到,10月1日0时至10月8日24时,四川省境内高速公路禁止运输剧毒化学品、民用爆炸物品、烟花爆竹、放射性物品、危险废物、大件物品等车辆通行。9月30日10时至20时、10月1日10时至20时、10月7日10时至20时、10月8日10时至20时,四川省境内高速公路禁止除鲜活农产品运输车以外的三轴(含)以上货运车辆通行,相关车辆应当在禁止通行时段开始前,就近驶离高速公路。

除上述交通管制措施外,各高速公路公安机关交通管理部门、交通执法部门将根据交通流量实时情况,适时对除鲜活农产品运输车以外的其他车辆采取临时限制通行措施。

今年国庆中秋假期全省道路交通安全主要面临五大风险:一是自驾旅游出行集中,景区周边道路安全风险突出;二是潮汐式流量特征明显,首尾两日事故风险突出,预计出行高峰将出现在9月30日(假期前一日)下午至10月1日全天,尤其是10月1日上午9时至12时;返程高峰预计出现在10月7日、8日;三是农村地区出行活动增多,违法载人、超员风险突出;四是客货运输交织叠加,货车肇事风险突出;五是部分地区雨雾天气影响安全,恶劣天气风险突出。

四川公安交警温馨提示,出行前,请密切注意天气变化,关注实时路况,规划好出行路线,尽量避开高峰时段和危险路段。提前对车况进行全面检查,确保在车辆状况良好的前提下上道路行驶,防止车辆出现故障,避免不必要的麻烦。

高速公路主要拥堵易发路段


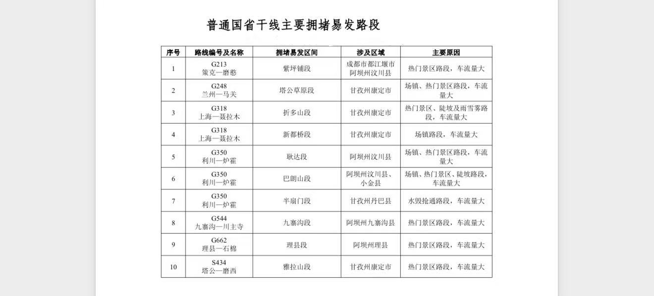
普通国省干线主要拥堵易发路段

高速公路影响通行的施工及管制路段

普通国省干线影响通行的施工及管制路段


(本文图片由四川省公安厅交警总队提供)

评论 1

  • 筠连蒿坝镇蒿坝村张应飞 2025-09-26 发表于四川

    防止车辆出现故障,避免不必要的麻烦。

我要评论

去APP中参与热议吧