连休7天!这所高校鼓励学生去赏花、恋爱

封面新闻 2024-03-14 23:33 108495

封面新闻记者 何方迪

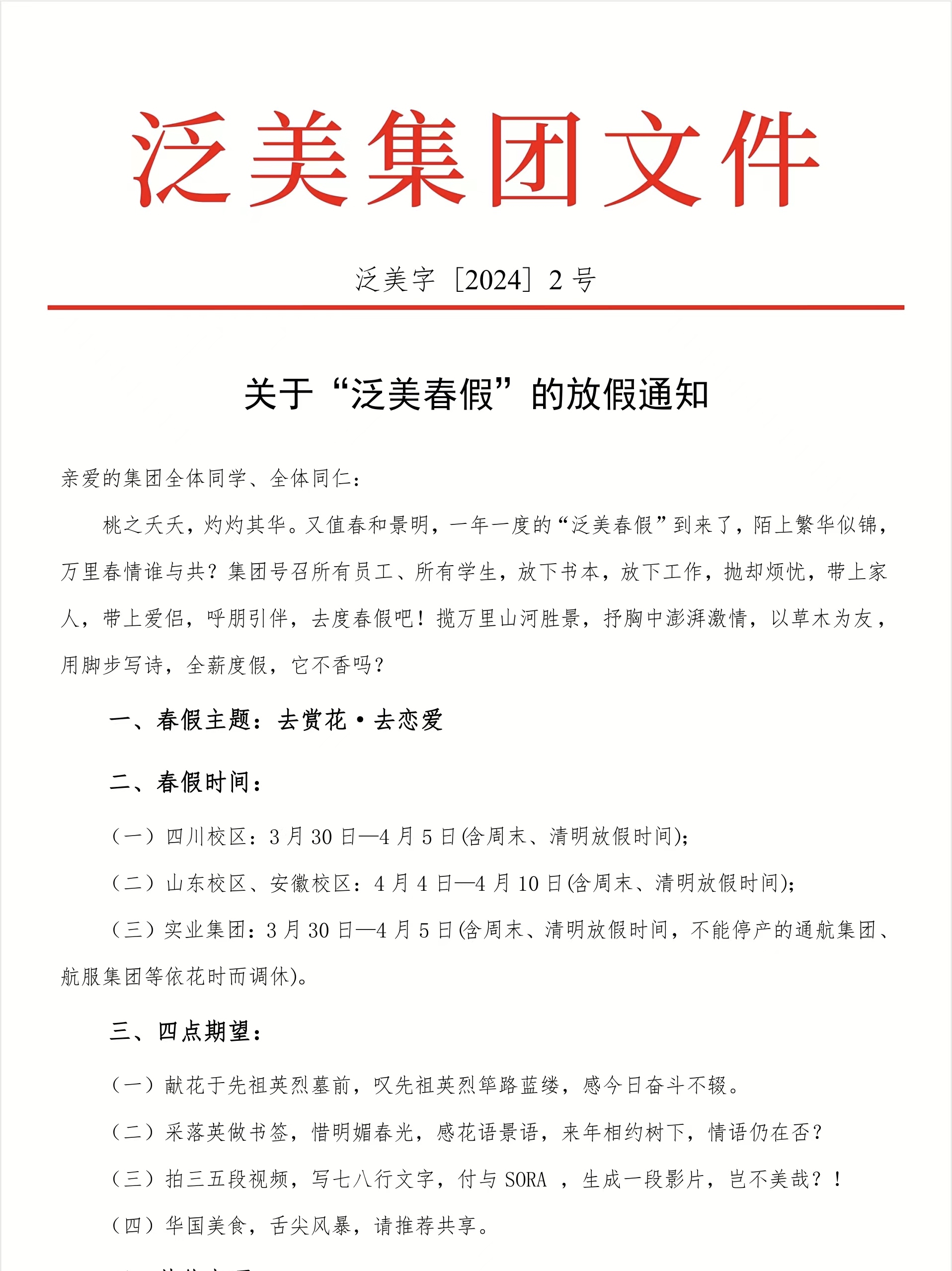
草木萌动的季节,一年一度的春假又来啦!14日,四川西南航空职业学院发布了《关于“泛美春假”的放假通知》。该通知安排全校师生3月30日至4月5日放7天春假(含清明放假时间),并号召所有员工、所有学生,放下书本,放下工作,带上家人,呼朋引伴,去度春假。

春假通知

值得一提的是,这是学校实行例行春假制度的第三年,希望通过此举让老师们带薪休假,让同学们走出课堂、走出校园,去接触大自然,用心感受春天和爱情的美好。

近年来,关于推行学生春假制度深受社会关注,“专家建议增加学生春假”也多次登上热搜。

“从2019年开始实行放春假以来,春假成为我校固定的假期单元,深受学校师生的喜欢和社会的好评。”四川西南航空职业学院相关负责人告诉记者,“以春游的形式鼓励学生走出校园,去看绿水青山,去体验恋爱的美好,是将生命教育、情感教育、社会实践等内容相结合的重要举措。”

据了解,放春假并不会缩短上课的时间,是将周末、清明节假期做了适当的调整,让师生有集中休息的时间。同时,学校也将围绕春假主题给全体师生布置好相对应的各种作业和实践活动(作业形式包含但不限于旅游日记、成长报告、手工制作、短视频等),返校后还将举行春假作业展示。

“每年春假期间,有同学和恋人春游赏花,享受恋爱的美好;有同学参与社会实践活动,开阔视野,将所学回馈社会;还有同学选择回家与家人团聚,感受温馨幸福……虽然大家打开春假的方式不同,但各有各的精彩和收获。”四川西南航空职业学院相关负责人说。

评论 9

  • 无冕之王 2024-03-23 发表于四川

    哇哇

  • 红辣椒酱 2024-03-15 发表于四川

    学校太贴心了,这样的假期谁不爱?

  • rockygeng 2024-03-15 发表于四川

    第三年了,这个传统我要给满分!

查看更多

去APP中参与热议吧