2024四川全民数字素养与技能提升主题竞赛开始啦!快来比一下,还有大奖拿

封面区块链 该文章已上链 >

封面新闻 2024-05-24 14:00 535309

封面新闻记者 马梦飞 熊英英

数字生活主要涵盖哪些领域?数字获取能力主要涉及哪方面技能?对于网络空间中的歧视性言论,如何有效抵制?提高数字素养与技能有什么作用?

日前,中央网信办、教育部、工信部、人社部联合印发的《2024年提升全民数字素养与技能工作要点》提出,到2024年底,我国全民数字素养与技能发展水平迈上新台阶。5月下旬,2024四川全民数字素养与技能提升行动正式启动。为进一步普及数字素养与技能相关知识,提升全民数字化适应力、胜任力、创造力,由省委网信办主办的全民数字素养与技能提升线上主题竞赛于今日正式上线,欢迎社会各界广泛关注、积极参与。

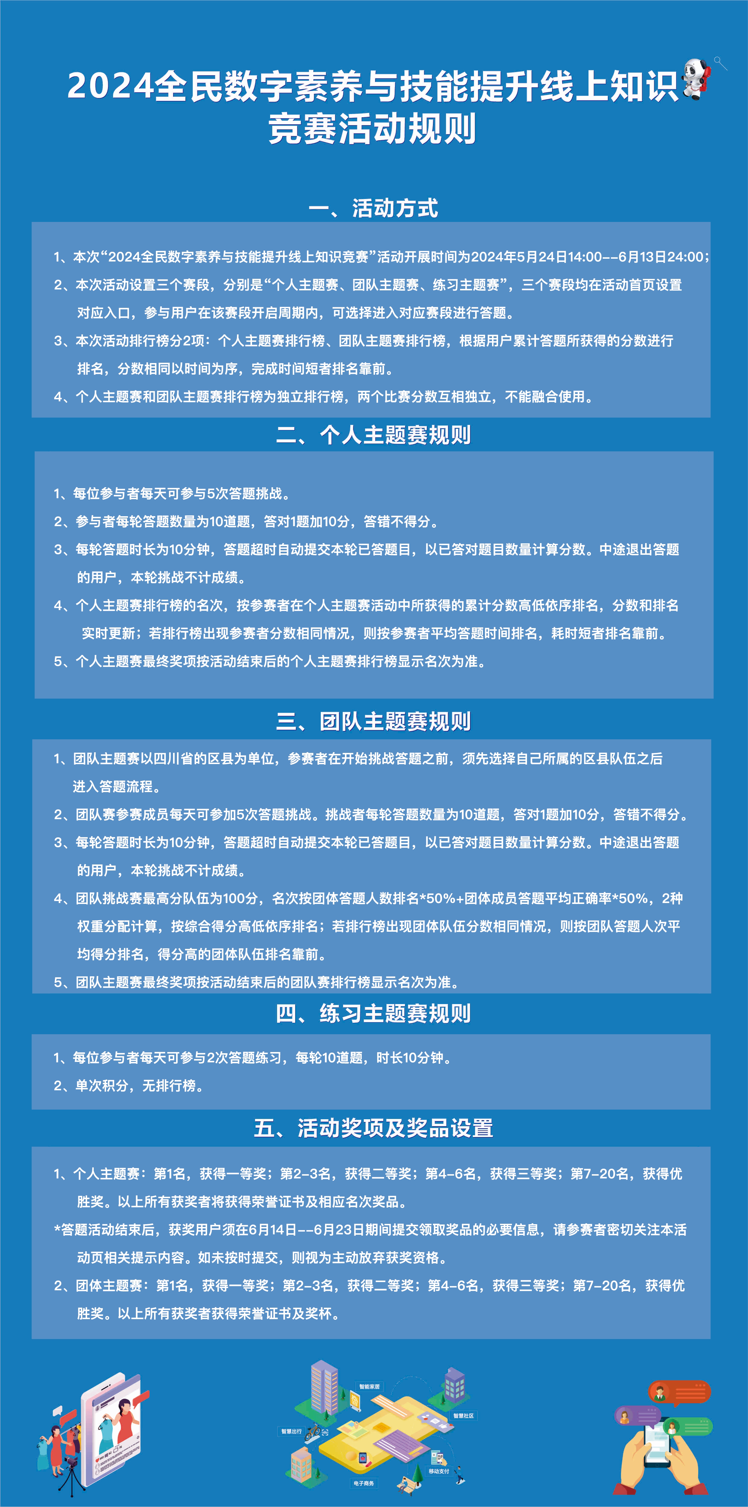
此次主题竞赛融合了画面互动、音效等元素,为参赛者打造一个沉浸式的答题舞台。竞答题目围绕数字生活、数字学习、数字工作、数字创新4个领域展开,将在答题时随机展示。竞赛设置了三个赛段,分别是“个人主题赛”“团队主题赛 ”“练习主题赛”,参与用户在该赛段开启周期内,可选择进入对应赛段进行答题,成绩将进入个人主题赛排行榜团队主题赛排行榜。活动结束后,按照两个排行榜的积分排名,主办方还设置了丰富奖励,快来关注参与吧!

点击图片进入答题

比赛规则

评论 7

  • fm3e4cf5 2024-06-04 发表于四川

    数字 改变生活

  • fm44353 2024-05-29 发表于四川

    没有错题回顾,也没有错题解释,有点小遗憾。

  • fmbdc350 2024-05-28 发表于四川

    这个竞赛好想参与啊,既能提升数字素养还能有奖品诶

查看更多

去APP中参与热议吧