速扩!西安疫情期间就医指南

人民日报客户端 2022-01-03 13:52 67037

西安市疫情防控指挥部办公室

关于保障疫情防控期间有序就医的通告

1月1日,西安市疫情防控指挥部办公室发布《关于保障疫情防控期间有序就医的通告》,全文如下:

当前西安市疫情防控工作复杂严峻,为进一步保障人民群众健康权益,切实满足广大市民群众疫情防控期间正常就医需求,现将有关事项通告如下:

一、人员分类

(一)第一类人员:封控区、管控区人员,集中隔离人员和其他健康码为黄码人员。

(二)第二类人员:除第一类人员以外的其他人员。

二、第一类人员就诊医院及流程

第一类人员到省、市、区划定的定点医院就诊,需紧急到院就诊的核酸阴性发热患者,到医院发热门诊就医。

(一)省、市级定点医院:

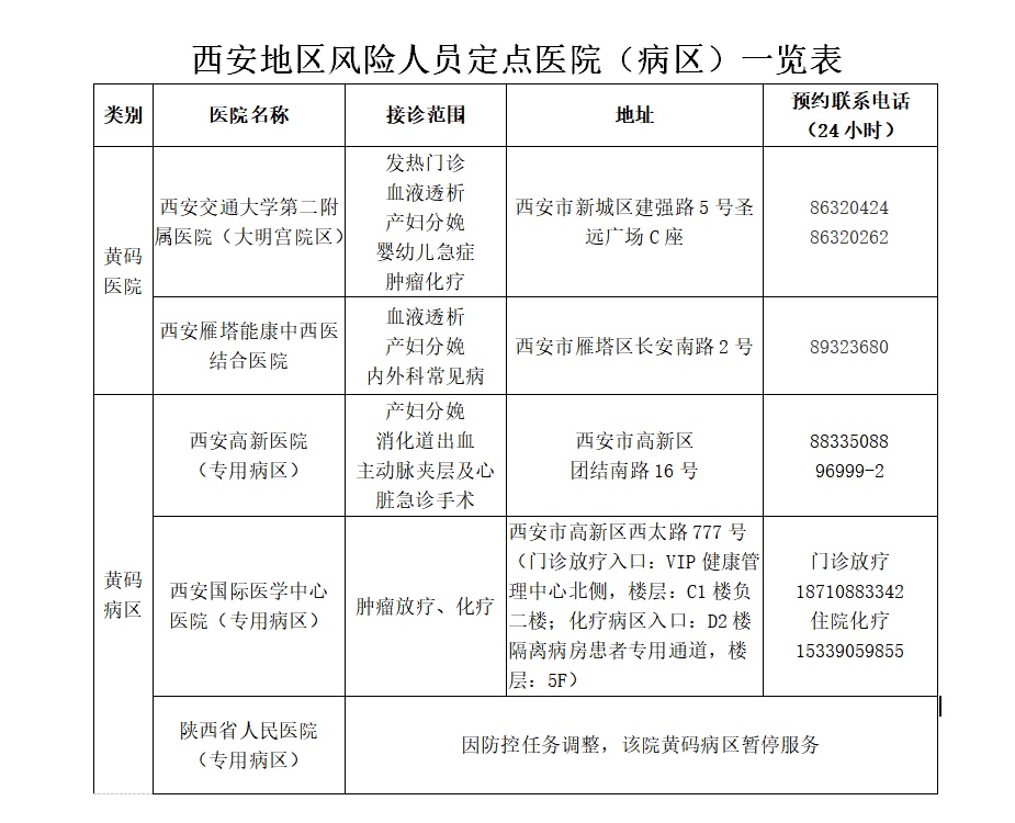
1.西安交通大学第二附属医院(大明宫院区):主要接诊血液透析、产妇分娩、婴幼儿急症、肿瘤化疗。24小时预约联系电话:86320424、86320262,地址:未央区建强路5号。

2.西安市第三医院:综合诊疗。24小时预约联系电话:61810666,地址:未央区凤城三路东段10号。

3.兵器工业五二一医院:综合诊疗。24小时预约联系电话:17791375047,地址:雁塔区丈八东路12号。

4.能康中西医结合医院:主要接诊血液透析、孕产妇分娩、内外科基础疾病。24小时预约联系电话:89323680,地址:长安区长安南路2号。

5.西安高新医院:主要接诊产妇分娩、消化道出血、主动脉夹层及心脏急诊手术。24小时预约联系电话:88335088,地址:高新区团结南路16号。

6.西安国际医学中心医院:主要接诊肿瘤放疗、化疗。24小时预约联系电话:门诊放疗:秦少磊 18710883342,住院化疗:杨锦 15339059855;地址:高新区西太路777号。

(二)区级定点医院:

碑林区:西安医学院第三附属医院,24小时预约联系电话:15398092923,地址:碑林区友谊西路277号。

新城区:西安市华山中心医院,24小时预约联系电话:83202520,地址:新城区康乐路17街坊8号;西安东方医院,24小时预约联系电话:82631000,地址:新城区新科路28号。

莲湖区:西安大兴医院,24小时预约联系电话:18165277507,地址:莲湖区劳动北路353号。

灞桥区:西安医学院第二附属医院,24小时预约联系电话:15399079450,地址:灞桥区纺织城东街167号。

阎良区:阎良区人民医院,24小时预约联系电话86875200,地址:阎良区胜利街康复巷9号。西安交通大学第一附属医院东院区,24小时预约联系电话86848133,地址:阎良区前进西路与迎宾北路十字东南。

蓝田县:蓝田县人民医院,24小时预约联系电话:13689253808,地址:蓝田县蓝关街办滋水路。

鄠邑区:鄠邑区人民医院,24小时预约联系电话:84812533,地址:西安市鄠邑区渼陂西路5号。西安济仁医院,24小时预约联系电话:84836666,地址:鄠邑区沣京大道2463号。陕西森工医院,24小时预约联系电话:84812813,地址:鄠邑区画展路9号。

周至县:周至县人民医院,24小时预约联系电话:87111162,地址:周至县二曲街道工业路中段。

高陵区:高陵区医院,24小时预约联系电话:86912158,地址:高陵区上林二路555号。

临潼区:临潼区人民医院,24小时预约联系电话:83812134,地址:临潼区西关正街2号。

西咸新区:西咸新区中心医院,24小时预约联系电话:33350000(急诊),33350658(发热门诊),地址:西咸新区沣西新城龙台观路831号。

(三)就诊流程

1.有外出就医需求的封控区、管控区人员,联系社区(村)工作人员。社区(村)工作人员在查验48小时核酸阴性证明后,提前联系定点医疗机构告知就诊人员管控情况及有关病情,预约成功后,协调街道(乡镇)安排专用转运车“点对点”送医,诊疗结束后,安排专用转运车接回,实行闭环管理。

2.在隔离酒店进行集中隔离观察人员,常规诊疗服务由驻地医务人员提供;确需外出诊疗的,由隔离酒店工作专班查验48小时核酸阴性证明后联系定点医疗机构发热门诊,进行预约及安排专用车辆接送,具体流程参照封控区、管控区人员就医流程执行。

3.有急诊抢救医疗需求人员和即将分娩的孕产妇,直接拨打120急救电话,同时联系社区(村)工作人员对接120救护车,由120救护车联系定点医院,并告知接收医院就诊人员管控情况。诊疗结束后,由街道(乡镇)或隔离酒店专班安排专用车辆接回。

(孕产妇、婴幼儿、行动不便患者等特殊群体可由一名48小时核酸阴性人员陪同就医,就医结束后陪人需与就医患者落实相同隔离管控措施)

三、第二类人员就诊医院及流程

(一)就诊医院

第二类人员到我市辖区内正常开诊的医院(含第一类人员就诊定点医院)就诊,需紧急到院就诊的核酸阴性发热患者,到医院发热门诊就医。

(二)就诊流程

1.有外出就医需求的第二类人员,联系社区(村)工作人员,由其查验48小时核酸阴性证明后,提前联系医疗机构预约,告知就诊人员管控情况及有关病情,预约成功后,准予外出就医,患者凭就诊预约信息自行前往医院就诊。

2.有急诊抢救医疗需求人员和即将分娩的孕产妇,直接拨打120急救电话,同时联系社区(村)工作人员对接120救护车,由120救护车联系相关医院,并告知接收医院就诊人员管控情况。诊疗结束后,自行回社区(村)。

(孕产妇、婴幼儿、行动不便患者等特殊群体可由一名48小时核酸阴性人员陪同就医,就医结束后陪人需与就医患者落实相同隔离管控措施)

四、就诊须知

(一)广大市民群众可优先通过互联网医院、互联网诊疗、微问诊、健康咨询热线等方式,进行线上就诊,做到非必要不外出就诊。

(二)封控区、管控区及集中隔离人员外出就医要全程做好个人防护,主动向医疗机构出示有效期内核酸阴性证明(具体时效以各医院防控要求为准)、告知隔离管控情况。无有效期内核酸阴性证明的非急诊就医人员,须立即进行核酸检测,核酸检测结果出具前耐心等候,结果报告阴性后再入院诊疗。

(三)市民群众在医院期间应正确佩戴口罩,保持1米以上社交距离。住院患者入院后须按医院要求频次检测核酸,不得随意出入病房、不探视,有序就诊。

西安市疫情防控指挥部办公室

2022年1月1日

1月1日,陕西省应对疫情领导小组医疗救治组、新闻宣传组联合发布疫情期间群众就医指南,现将内容公布如下:

普通群众诊疗

省卫生健康委每日在官网疫情防控医疗救治专栏,更新公布西安市内各三级医院运行状态,提供精准就医服务信息。西安市二级及以下医疗机构、西安以外涉疫地市医疗机构开诊情况由当地公布。

点击此处了解详情

鼓励广大市民通过互联网医院、互联网诊疗、互联网药店等平台在线诊疗、购药,并通过快递、社区(村)、临时医疗队、志愿者等取药送药。

有发热、干咳、乏力、咽痛、嗅味觉减退等症状,佩戴口罩及时到就近发热门诊就诊,避免乘坐公共交通工具,如实告知旅居史。

陕西省慈善协会联合西安国际医学中心医院、西安高新医院在疫情期间,为非风险区绿码患者提供100辆救护转运车,免费接送孕产妇、老弱病残等特殊群体到院就医,如有需要请拨打966120、96999。以上服务为非急救转运,如有急救需求请拨打120急救中心。在此,呼吁大家普通就医转运请协调街道(乡镇)、社区(村)等部门帮忙协调解决,将宝贵的120急救资源留给急危重症患者和新冠病毒阳性感染者使用。

封控区、管控区风险人员诊疗

封控区、管控区隔离(观察)人员,以及健康码为红码或黄码人员,统称“风险人员”。针对这类人员就医诊疗,陕西采取设立“黄码医院”“黄码病区”的方式,提供血液透析、孕产妇分娩、肿瘤放化疗、婴幼儿诊疗等诊疗服务。

一般来说,有就医需求的风险人员,要主动联系所在社区,经评估确有急危重症情况需紧急送医的或有特殊诊疗需求的,可以通过社区预约“黄码”医院,在社区工作人员陪同下通过转运车“点对点”前往“黄码”医院。诊疗结束后,患者乘坐由社区联系的专用转运车辆“点对点”返回,全程实行闭环管理。

有急诊抢救医疗需求的风险人员,直接拨打120急救电话,同时通知社区(村)工作人员对接120救护车、填写人员交接单,由120救护车联系风险人员医疗保障医疗机构、定点医疗机构,或就近送至具备相应诊疗能力的医疗机构。诊疗结束后,医疗机构联系社区(村)由县区转运专班“点对点”接回。

发热患者,第一时间向所在社区(村)报告,并进行核酸检测,非必要不外出就诊。确需紧急外出就诊的,应在辖区风险人员医疗保障医院发热门诊或就近选择一家医院发热门诊就诊。

目前,经省市协调,西安地区已设立“黄码医院”2家“黄码病区”2个(名单见下表),后续开设的“黄码医院”“黄码病区”等风险人员定点医院(病区)由地市自行发布。

互联网诊疗服务

西安、咸阳、渭南、延安34家医院已上线互联网诊疗服务,广大患者可通过扫码登录访问医院的互联网诊疗平台即可获得问诊、复诊等线上医疗服务。名单如下:

孕产妇就诊

近期陕西省卫生健康委整理发布了西安辖区助产医疗保健机构名单(见下表),其他地市助产医疗保健机构名单由当地卫生健康部门自行发布。如有诊疗需求,请前往各助产医疗机构就诊。

心理援助服务

省新冠肺炎疫情医疗救治心理干预专家组,组建心理援助热线工作团队,24小时为疫情心理求助者提供心理援助服务。同时,省卫生健康委会同省政务服务中心在省12320卫生热线开通疫情心理援助热线专席,依托陕西12345对全省有关疫情心理干预的诉求进行引导和分转。

综合自西安发布、陕西省卫健委

评论 0

  • 还没有添加任何评论,快去APP中抢沙发吧!

我要评论

去APP中参与热议吧