杭州一幼儿园多名孩子被体罚 家长质疑幼儿园老师“集体”施暴?

封面区块链 该文章已上链 >

封面新闻 2021-04-14 22:31 69453


封面新闻记者 李媛莉 见习记者 实习记者 杜卓滨 图片由受访者提供

4月14日,自称杭州市西湖区凯乐幼儿园的家长,向封面新闻记者爆料:凯乐幼儿园内多次发生老师体罚幼儿的行为,涉及推搡、拎提、打头、掌嘴、踢膝盖、在无人的教室独自罚站超过1个小时等。家长表示,暴力行为有普遍性,“不止一个老师”“很多孩子都被打了”。

针对此事,家长先后向西湖区教育局举报,到西湖区转塘派出所报案。教育局回复,“学校已经上报了这件事,让学校自查自纠”。派出所表示,“没有明显外伤,不予立案”。

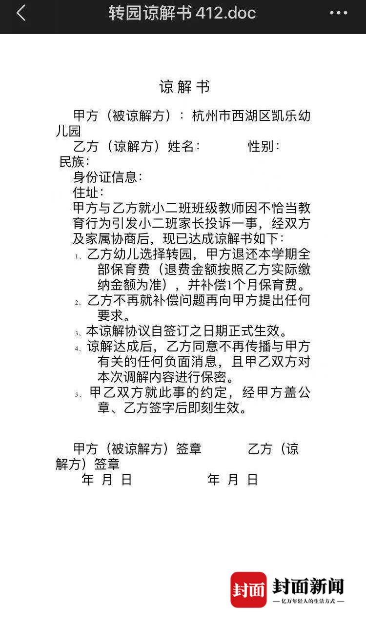
事后,幼儿园以退费转园为条件,与家长签署谅解书,内容包括家长“不再传播与幼儿园有关的任何负面消息”。

打头、掌嘴、踢膝盖……

家长称幼儿在学校遭老师体罚 

张西是从幼儿园家长群里,“追查”到儿子童童在学校可能被打了的。

3月23日晚上21点44分,凯乐幼儿园小2班“家长委员会”群里,一条“新老师打孩子”的消息引起了张西的关注。“是一个妈妈在群里说,她的孩子被老师打了十几下。”

有涉事幼儿家长在网络平台上发布相关内容

看到这条消息后,张西马上回想起童童前两天的状态,“不像平时那么活泼主动,幼儿园新教了什么知识,和小伙伴玩得开不开心,老师有没有表扬他,都不跟我们说。”她原以为,这只是成长过程中的正常心理起伏,并没有太在意。

但现在,她怀疑事情不是那么简单。连续3天,张西不断找机会引导孩子回忆,“一开始他都只是说别的小朋友被打了,他没被打,一直到26号,他一边看动画片一边说他因为不好好吃饭,被‘鸭子’老师带到厕所里打屁股。”

儿子口中的“鸭子”老师从2020年12月开始到童童班上任教。“‘鸭子’老师刚来不久,就听说有家长反映过老师打孩子,但当时没有深究,也没有调监控。”

这次再爆出“打人”讯息,多名家长前往了幼儿园追查监控。

“第一次去,拷贝了今年开学以来的监控录像,证实了老师的暴力。”张西介绍,监控镜头包括教室和公共区域,而查看到的视频中,多个地方,多个时段出现了幼儿园老师暴力相待的画面,“比如推敲脑袋,踢人,打脸打嘴。”

随着监控画面在家长圈里传开,徐军也卷入其中。“最开始是小2班的家长说打人的事情,后来监控调出公共区域,发现小1班也是一样,有体罚的情况。”徐军的女儿苗苗在小1班,监控画面中,小女孩曾被老师打头。

“这么描述吧,老师一掌敲下去的力度,打到孩子的头上,至少往后仰了20公分。”徐军向封面新闻记者描述他所见的视频画面,“还有提着孩子的衣服后领,双脚离地,从一处到另外一处,一两米的样子。有个孩子一个人被罚站在没有用的教室,监控画面里,一个多小时内没有老师去看。还有用脚踢孩子的,扇嘴巴的……”

幼儿园辞退涉事5名老师 退费“换”家长谅解书

“不再传播与幼儿园有关的任何负面消息”

“让孩子闻脚的幼儿园老师,跟着就被刑拘了,我们被打,被体罚,拖延半个多月,至今没有妥当的解决……”徐军直言,“红黄蓝助教让男童闻脚”一事,刺痛了自己。

在张西和徐军为各自孩子“讨公道”的过程中,有过妥协。事情发生后,园方首先辞退了涉事的老师,“‘鸭子’老师是体罚最多的人,其他老师也偶尔有参与,或者冷眼旁观。”徐军称,幼儿园共辞退五名涉事老师。

其后,园方向家长提出了解决方案,针对愿意继续留园的学生,学校将退还一个半月的学费,后续学费打八折;针对要转园的,则退还这学期的所有学费,并多退一个月保育费,但需和幼儿园签署谅解书。

受访者提供的幼儿园谅解书格式

谅解书显示,签署之后,家长不再就补偿问题再向幼儿园提出任何要求,并且不再传播与甲方有关的任何负面消息,双方对调解内容进行保密。

张西选择了转园。“我也不想签什么谅解书,谅解书是需要家长真的谅解了才能签的,而不是用学生转学手续来胁迫家长签的。”此前她缴纳给凯乐幼儿园的保育费,每个月6000多元,“一学年大概10个月。”

徐军的女儿目前待在家里。“凯乐幼儿园辞退5名老师后,调来了2名新老师,一个教龄只有1年,一个是非幼师专业的后勤转岗人员。”在他看来,幼儿园能出现老师“集体”暴力现象,不能简单地归结于老师的个体问题,“说明幼儿园的管理肯定出了问题。”

徐军不敢再送孩子回去,但深知家长的为难,“大部分家庭都是双职工,家里没有人可以带孩子,学期中途也不方便转新学校,还是不得不把孩子送回去,无奈。”

涉事幼儿园官方微信公众号

家长希望凯乐幼儿园公开道歉

律师:教职人员体罚或变相体罚学生是违法行为

“我觉得幼儿园当前的处理方式不妥,这种事情发生以后,幼儿园应该第一时间想到怎么安抚我们的小孩,而不是找我们签谅解书。”徐军说,他难以接受孩子遭到的暴力对待,“老师的这种行为会对小孩的成长带来长期的影响,每当我小孩想做什么事情的时候,可能都会联想到这段遭遇。”

徐军现在的想法有两点,一是希望相关部门能对学校进行一定的处罚,给出一个官方的回复。二是希望幼儿园能够拿出最优的方案,帮家长解决小孩安置问题。

面对目前的处理方案,张西也认为不妥当,“补偿我不需要,我只希望这件事能得到公平公正公开的处理,凯乐幼儿园和相关老师多渠道公开道歉,学校和老师该受到什么处分都需要全面公开,把该退的学费退了让我把孩子转学转掉就行。”

对于家长与幼儿园签署的谅解书,四川一上律师事务所合伙人林小明律师表示,如果谅解书是双方自愿签署,是双方真实意思表达,同时没有违反法律强制性规定以及没有损害公序良俗,那么这样的谅解书是具有效力的,是属于平等主体之间的合意。

但是,如果谅解书含有明显不合理,显失公正的内容,或者其中一方因受到欺诈或胁迫而签订,那么就不具有相应约束力。

针对凯乐幼儿园所发生的事情,封面新闻记者采访了四川丰宜律师事务所律师章洋溢。他表示,教职人员体罚或变相体罚学生,不仅违背了职业道德,同时也是违法行为。根据我国《未成年人保护法》第十八条、二十一条之规定,学校应当关心、爱护学生;对品行有缺点、学习有困难的学生,应当耐心教育、帮助,不得歧视;学校、幼儿园的教职员应当尊重未成年人的人格尊严,不得对未成年学生和儿童实施体罚、变相体罚或者有其他侮辱人格尊严的行为。如教职人员存在以上行为,受害学生及其监护人有权要求有关主管部门进行处理,或者依法向人民法院提起诉讼;如果教职人员实施暴力的行为给学生造成轻伤以上的伤害程度,则可以追究相关教职人员的刑事责任,即按照《刑法》第二百九十二条规定的故意伤害罪进行定罪量刑。

14日,封面新闻记者电话采访西湖区转塘派出所,一民警回复称,派出所民警实行两周轮换制度,他不清楚4月初凯乐幼儿园事件。

记者多次致电西湖区教育局,截止发稿前尚无人接听。凯乐幼儿园园长、办公室、招生电话等,均无人接听,该幼儿园所属教育集团董事之一陈旭耀回复记者,“我不管幼儿园的事,直接找园长”。

(文中张西、童童,徐军、苗苗为化名)

评论 0

  • 还没有添加任何评论,快去APP中抢沙发吧!

我要评论

去APP中参与热议吧