网红“辛巴”带货燕窝被打假:首位质疑者称遭网暴 一个月不敢出门

封面区块链 该文章已上链 >

封面新闻 2020-12-10 19:08 74657

封面新闻记者 陈彦霏

12月10日,辛巴因假燕窝事件再次登上热搜。此前,广州市监管部门立案调查辛巴假燕窝事件。有网友称,由于涉案金额过大,辛巴或面临15年有期徒刑。

辛巴假燕窝事件,缘起职业打假人王海打假。

“辛巴”销售“燕窝”直播画面

2020年双十一,是辛巴团队直播带货的有一个里程碑,11月12日凌晨,辛选官方公布双十一战绩:从10月19日辛选“双十一辛起航”开启至11月11日,总直播销售额突破88亿,是去年双十一销售额(23亿)的3.8倍。

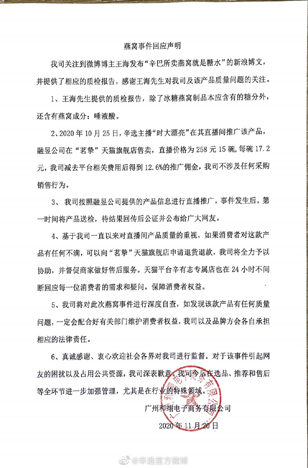
在节日气氛中,谁也没想到,爆雷的隐患正悄无声息蔓延。11月5日,有消费者收到货后,在短视频平台吐槽“喝的时候没什么固体是糖水”,随后打假人王海跟进,通过实验和送检指出,辛巴直播中所谓“燕窝丝”是“海藻酸钠与乳酸钙化学合成的凝胶丝”,并通过产品蛋白质含量为零进一步指出,该“茗挚”品牌燕窝根本不含燕窝成分。

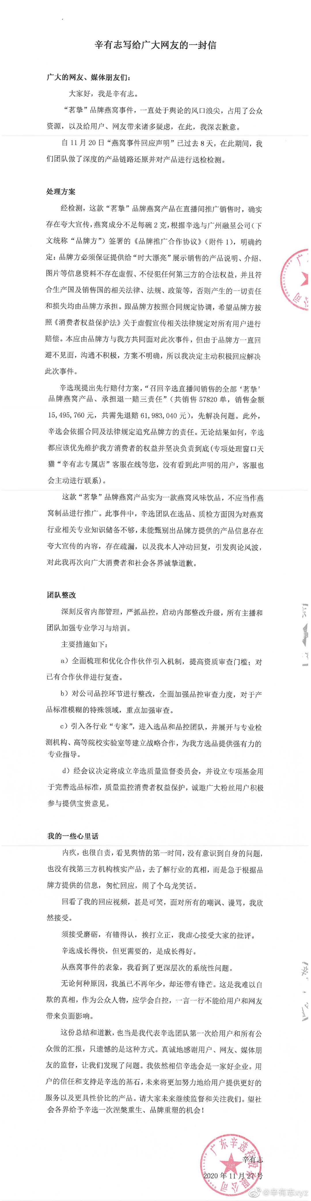
11月27日,“辛巴”以本名辛有志发布声明,称存在对产品“夸大宣传”,并提出先行赔付方案,承担退一赔三责任,共需退赔6100余万元,并向消费者道歉。

12月10日,封面新闻记者就此事专访了揭露“假燕窝事件”的打假人王海。

首位质疑该“燕窝”消费者称遭网暴

一个月不敢出门

“来我给你们看这有多少燕窝,而且是燕窝丝。”

“上面是什么?首先我这不是银耳,我这是正儿八经的燕窝丝。”

10月25日,辛选主播“时大漂亮”在其直播间推广一款名为“茗挚”的燕窝产品,直播价格为258元15碗,每碗17.2元。此时正值双十一活动期间,在平台大主播和优惠力度加持下,产品很快销售出57820单,销售额达15495760元。

11月5日,一个吐槽“喝的时候没什么固体是糖水”的反馈发布在网上,却遭到众多网友的私信谩骂。根据私信截图,有人咒骂“早晚被雷劈”、“你全家死,有人威胁”、“等着收律师函吧”,还有人劝她“找辛巴直播间门口跪下求饶也许还能原谅”。

“辛巴”销售“燕窝”直播画面

辛有志道歉后,11月29日,自称燕窝女事主姐姐的人发文,称没想到吐槽只是自己妹妹“噩梦的开始”,文中称“电话的泄漏让她遭受了网暴、威胁、恐吓、电话骚扰,不敢出门不敢工作,看过医生,医生说抑郁焦虑厌世轻生,需要人每天陪同看护。”

在微博下,官方客服辛选小助理回应称:“同学,非常抱歉给您带来不好的体验,我们进行了深刻的反省,启动了内部整改升级机制,辛选的成长离不开您的信任与支持,对此我们决定召回9月17日和10月25日在辛选直播间购买的全部茗挚品牌燕窝产品并由辛选先行代赔付承担退一赔三责任,请您尽快联系天猫:辛有志专属店 申请赔付,感谢您的理解与支持”。

打假人发现合成原料仅需2分钱

每碗成本仅2.5元

王海称,在收到消费者爆料后,他从产品配料成分表就发现了问题。

“不用检测,第一个从产品标签就能看出来,它没有蛋白质啊,你如果添加了燕窝没有蛋白质,这个是不应该的,燕窝大概有一半的成分,就是蛋白质。”王海说。

通过该产品配料表记者发现,蛋白质含量一栏里标注的确为0g。

“燕窝”产品成分表

随后通过送检,王海发现,每百克产品中唾液酸含量是14毫克,糖的含量是4.8克,“燕窝还有另外一个成分叫唾液酸,好的燕窝唾液酸会达到10%左右,辛有志产品里主要成分是糖和水。”王海说。

王海称,为了证实,他们还曾派人去辛有志产品代工厂调查生产流程,发现整个过程完全不需要添加燕窝,“他都是乳酸钙和海藻酸钠化学合成的,再添加一些通过玉米发酵人工合成的唾液酸,这样也可以检测出唾液酸的成分,现在我自己在家都能生产了。”

王海自己在家制造“燕窝”

在微博发布的视频中,王海将乳酸钙溶液和海藻酸钠溶液混合,很快便在水中捞出来了类似燕窝丝一样晶莹剔透的物质。

“一碗成本大概就是1分钱。”王海给记者算了一笔账,产品中最贵的是铝碗价值1.6元。糖、水各1分,海藻酸钠和乳酸钙加起来不到2分,唾液酸7分、设备2毛、人工3毛、包装2毛4,成本在2.5元左右。厂家卖出去4.2元,辛有志卖出去17.2元,剩下13元都归辛有志、品牌方和平台方,而13元只是一碗的利润。

在道歉中,辛有志称“确实存在夸大宣传,燕窝成分不足每碗2克”,对此王海质疑“水里没有燕窝还谎称不到两克燕窝是一而再的欺骗,辛巴糖水进货价4.2元,燕窝15元一克!哪儿来的不到两克燕窝?”

“辛巴”公司回应

市场监管部门介入调查

三大原因分析直播假货大行其道

据了解,“网红带货假燕窝”事件发生后,广州市白云区市场监督管理局等多部门介入调查,前往辛有志直播地了解情况。

广州白云区市场监督管理局协调应急科科长蒋锋,在接受媒体采访时表示,主播是在白云区直播,所售卖的燕窝产品又涉及南沙、海珠区,还有它实际生产地址厦门。

王海也对记者表示,欺骗性强、维权难度大、监管需要多部门协作,是现在直播假货大行其道的三大原因。

王海分析,“网络直播带货和传统售卖不同在于欺骗性更强,却承担着更小的责任,传统店铺覆盖的人群,覆盖的地区是有限的,网店则是覆盖全国的。与此同时,消费者要维权就变得更难了。

“以前我家门口的商店,我找家门口工商所投诉,就解决了,网店你可能得异地去投诉。”王海说,这造成维权成本大大增加。

此外,取证难是另一个方面。王海分析,“现在网络直播带货很狡猾,你会发现他很多商品是两个月以后发货,为什么要两个月以后发货呢?因为两个月以后啊,他带货视频下架了。平台上带货视频只保存两个月。”

最后,王海认为,监管需要多部门协作也是一个难点。“我可能电商注册在广州,发货的厦门,工厂在哈尔滨,需要多部门协同作战。以上种种原因造成互联网的成为各种欺诈行为的一个乐土了。”

“辛巴”本人回应

11月27日,辛有志在微博发布《辛有志写给广大网友的一封信》,其中提出:辛选现提出先行赔付方案,“召回辛选直播间销售的全部‘茗挚’品牌燕窝产品、承担退一赔三责任”(共销售57820单,销售金额15,495,760元,共需先退赔61,983,040元),先解决问题。此外,辛选会依据合同及法律规定追究品牌方的责任。无论结果如何,辛选都应该优先维护我方消费者的权益并坚决负责到底(专项处理窗口天猫“辛有志专属店”客服在线等您,没有看到此声明的用户,客服也会主动进行联系)。

信中提到,这款“茗挚”品牌燕窝产品实为一款燕窝风味饮品,不应当作燕窝制品进行推广。此事件中,辛选团队在选品、质检方面因为对燕窝行业相关专业知识储备不够,未能甄别出品牌方提供的产品信息存在夸大宣传的内容,存在疏漏,以及我本人冲动回复,引发舆论风波,对此我再次向广大消费者和社会各界诚挚道歉。

封面新闻记者想就此事进一步采访辛有志及其团队,截至发稿,封面新闻记者多次联系“辛巴”及其团队,未得到回应。

评论 63

  • 大眼萌妮 2020-12-13

    那帮脑残粉逗死了,总是拼命叫唤说卖贵点 别再补贴赔钱卖了 别送东西了 让老大少赔点!

  • 棒棒幼儿 2020-12-13

    所有的“燕窝”产品都是操作。

  • 爱无赢 2020-12-13

    说句大实话,即使是真燕窝也没有多大的营养价值,还不如吃雪耳

查看更多

去APP中参与热议吧