“真金白银”利好 楼市减税一揽子政策落地将持续推动房地产市场回暖

封面区块链 该文章已上链 >

封面新闻 2024-11-14 17:58 196694

封面新闻记者 朱宁

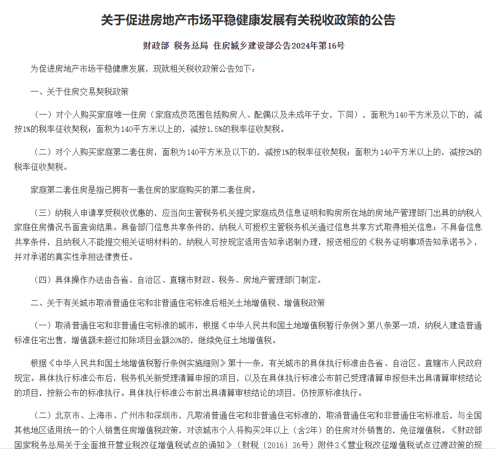
11月13日晚,财政部、税务总局、住房城乡建设部发布促进房地产市场平稳健康发展有关税收政策的公告。对个人购买140平方米及以下住房的,按1%的税率征收契税;购买面积为140平方米以上的也按不同比例减税。新政将自2024年12月1日起执行。

公告

不满140平方米按1%缴纳契税

购房满2年再销售免征增值税

事实上,在此次政策发布前,财政部部长蓝佛安在11月8日举行的十四届全国人大常委会第十二次会议新闻发布会上就表示,支持房地产市场健康发展的相关税收政策已按程序报批。随后,涉及非普通住房相关税收减免、个税、契税减免等消息相继传出,千呼万唤之下,政策如期落地。

据了解,此次新政涉及契税、土地增值税、增值税三大税种。其中住房交易契税的税率备受关注。此次三部门公告表示,对个人购买家庭唯一住房(家庭成员范围包括购房人、配偶以及未成年子女),面积为140平方米及以下的,按1%的税率征收契税;面积为140平方米以上的,按1.5%的税率征收契税。个人购买家庭第二套住房,面积为140平方米及以下的,也减按1%的税率征收契税;面积为140平方米以上的,减按2%的税率征收契税。

需要指出的是,契税是指不动产(土地、房屋)产权发生转移变动时,就当事人所订契约按产价的一定比例向新业主(产权承受人)征收的一次性税收。作为一种针对居民端征收的“买方税”,此前契税所执行的标准是:普通住宅1%~1.5%,非普通住宅3%(其中上海、北京按照90平方米标准划分普通住宅与非普通住宅;深圳、广州则按照144平方米标准划分)。

增值税方面,在城市取消普通住宅标准后,对个人销售已购买2年以上(含2年)住房一律免征增值税,原针对北京、上海、广州、深圳4个一线城市个人销售已购买2年以上(含2年)非普通住房征收增值税的规定相应停止执行。作为针对居民端征收的“卖方税”,增值税此前按照普宅满2年免征,非普宅满2年按差额5%征收的标准执行。

土地增值税方面,此次政策明确将各地区土地增值税预征率下限统一降低0.5个百分点。各地可以结合当地实际情况对实际执行的预征率进行调整。调整后,东部地区为1.5%,中部和东北地区为1%,西部地区为0.5%。

推动居民购房成本下降

“本次房地产减税的政策是落实房地产止跌回暖政策的进一步的安排,整个的政策从金融、土地市场、税收市场全面展开,使得整个房地产市场能够稳定下来,从而带动整体的中国的经济的回稳。”中国房地产数据研究院院长陈晟对记者表示,本次减税对一些城市交易成本下降是比较直接的,对于房地产交易推动更是比较积极的。

值得注意的是,本次减税政策对一线城市的影响尤为显著,尤其是对购买第二套住房的人群。陈晟举例道,以100万元的房产为例,一线城市的契税负担从3万元减少到1万元,降幅达三分之二;其他城市的契税负担也减少了三分之一,即从1.5%降至1%。

“减税政策可以降低企业和个人的税收负担,尤其是住房买卖双方及企业的税收负担,有助于促进房地产市场止跌回稳。这对于稳定房地产市场、提振市场信心有积极作用,进而对整个经济的稳定和发展产生正面影响。”另有行业人士表示,减税可以为居民节省购房成本,尤其是对于一线城市的改善型需求,这有助于激发居民的购房意愿,提升房地产消费,对经济有直接的拉动作用。

助力房地产市场止跌回稳

“本次房地产减税政策对中国经济的影响主要体现在刺激消费和投资, 稳定房地产市场,消化存量商品房,促进房地产市场供需平衡。”川财证券首席经济学家陈雳对记者表示,政府通过减税政策明确表达了稳定市场预期,增强购房者和房地产企业的信心。

“减税政策通过降低契税成本,提升居民购房意愿,尤其是对二线、三线城市的推动较为明显。”上述行业人士认为,这一政策有助于盘活住宅市场库存,促进交易活跃度,提高市场流动性,同时也间接支持了房地产企业的销售改善。减税政策的实施,尤其是对契税的调整,可以减少购房者的税负,增加购房的积极性,从而可能助推房地产市场回暖。

记者注意到,近日,58同城、安居客发布的《10月国民安居指数报告》显示,2024年10月全国新房找房热度环比上涨13.2%,全国各线城市都出现不同程度的热度回暖现象,一线城市新房找房热度上涨明显,涨幅为16.4%,其中深圳找房热度环比上涨34.9%。政策落地使整体预期出现明显改善,10月购房者信心环比上涨10.2%。

中指研究院称,本次三部委发布多项税收优化政策,继续释放政策利好,财税方面支持房地产市场的政策正在加速兑现。本次政策对于购房者、房企均将产生实质性利好,降低购房者置业成本、缓解房企资金压力,有利于进一步稳定市场预期、提振购房者置业信心,10月房地产市场出现了“阶段性回稳”,财税政策接连落地有望进一步强化市场的修复节奏,助力房地产市场止跌回稳。

评论 18

  • 岁月人静好 2024-11-14 发表于四川

    政策给力,期待市场回暖!

  • 奔小胖_ 2024-11-14 发表于四川

    真金白银的支持,老百姓受益。

  • 小鹏哥哥 2024-11-14 发表于四川

    房地产回暖,经济也有望好转。

查看更多

去APP中参与热议吧